首页
联系我们
长治市采购业务矩阵
www.0355cg.com
首页
{{item.title}}
搜索
客服热线
0355-2250905
首页
内控规范
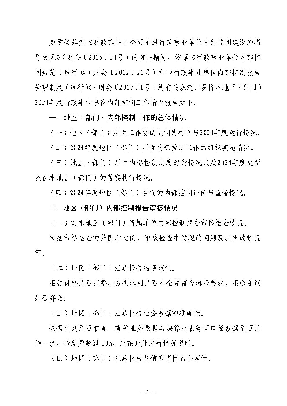
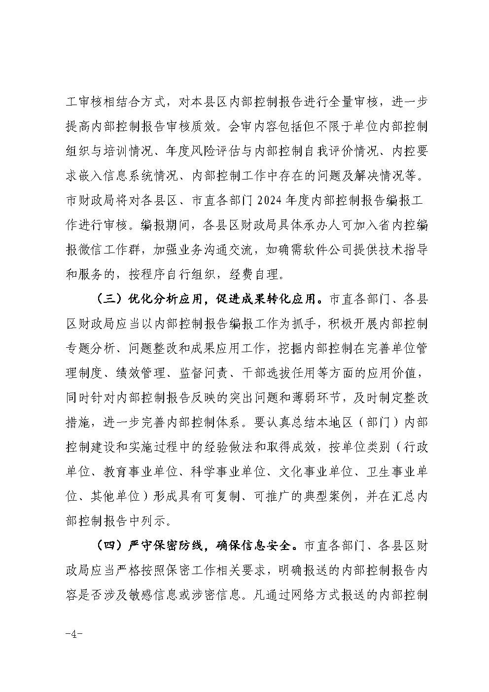
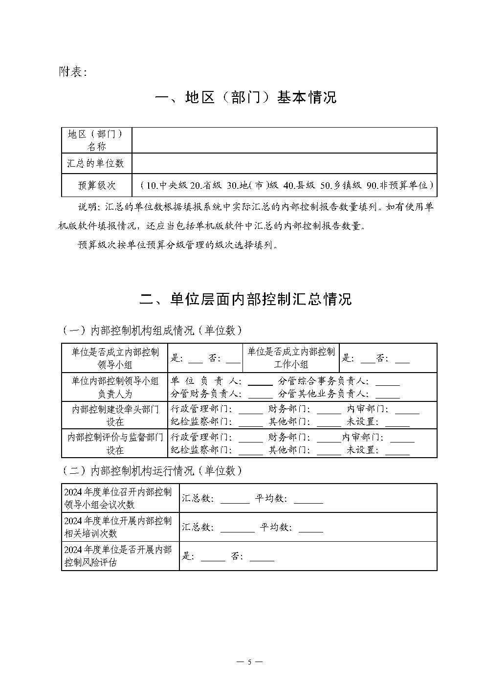
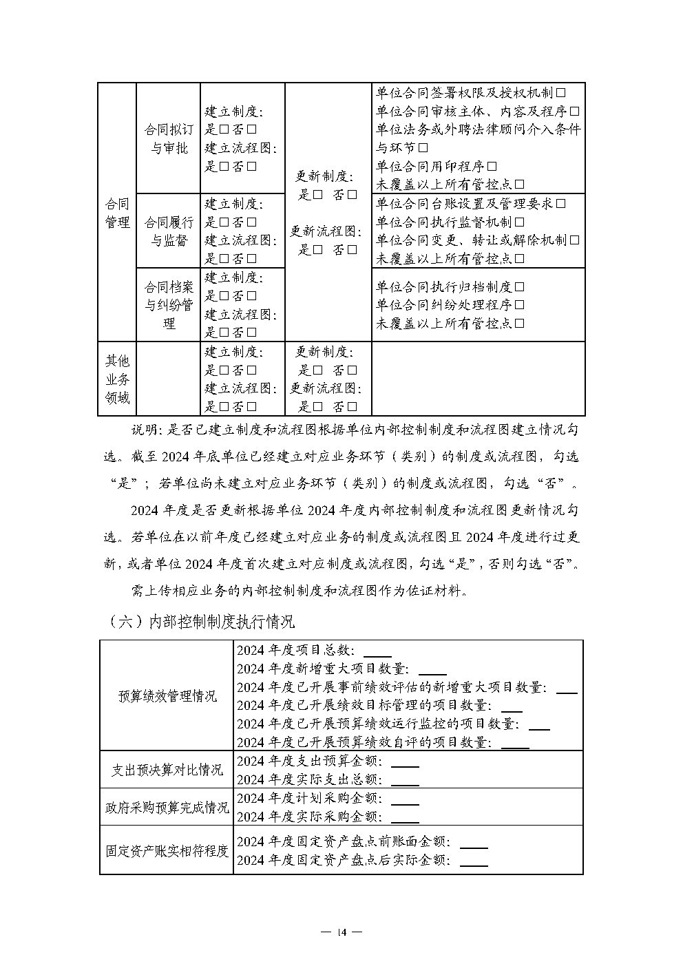
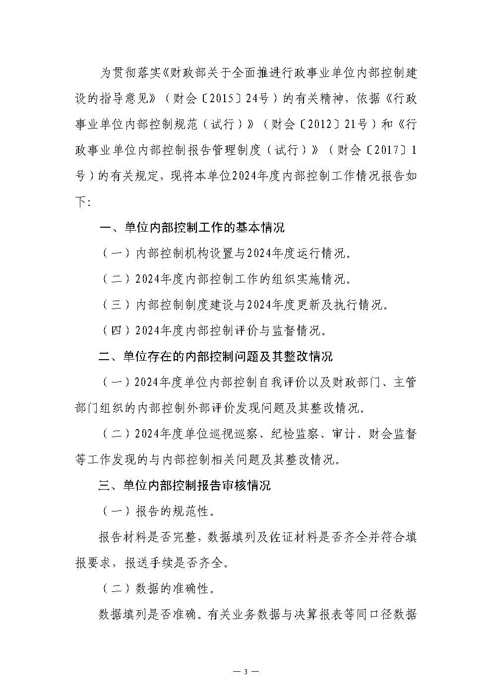
长治市财政局关于开展2024年度行政事业单位内部控制报告编报工作的通知 | 长财会〔2025〕5 号
长治市财政局关于开展2024年度行政事业单位内部控制报告编报工作的通知 | 长财会〔2025〕5 号
来源:长治市财政局
2025/3/28 0:00:00
长治市财政局关于开展2024年度行政事业单位内部控制报告编报工作的通知.pdf
人气排行
{{index<9?'0'+(index+1):(index+1)}}
{{item.title}}
{{item.zhaiyao}}
{{item.addTime}}
{{item.click}}
{{item.title}}
{{item.click}}
相关
{{item.title}}